设为首页
收藏本站
所有帖子
关于我们
联系我们
微信群
开启辅助访问
搜索
搜索
本版
用户
门户
Portal
资讯
液压资讯
观点
观点
产品
液压产品
技术
液压技术
合集
导读
Guide
下载
签到
金币
论坛
BBS
登录
立即注册
腾讯QQ
账号
自动登录
找回密码
密码
登录
立即注册
只需一步,快速开始
好友
动态
收藏
分享
帖子
日志
记录
相册
留言板
勋章
任务
道具
设置
退出
液压圈
»
论坛
›
液压元件
›
液压泵马达
›
小弟求教下泵工作原理 A4VSO250EO2/30RPZB13K35 ...
负载敏感资料下载
|
液压培训资料下载
|
液压样本下载
|
AMESim资料下载
|
力士乐资料下载
|
挖掘机资料下载
|
标准资料下载
|
多路阀资料下载
返回列表
查看:
4050
|
回复:
3
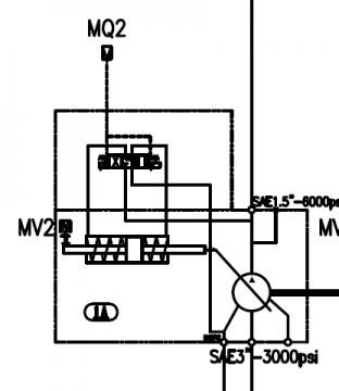
小弟求教下泵工作原理 A4VSO250EO2/30RPZB13K35
[复制链接]
zhaoxinyu113
zhaoxinyu113
当前离线
积分
15
注册时间
2015-12-17
最后登录
1970-1-1
IP卡
狗仔卡
发表于 2015-12-23 09:52:55
|
显示全部楼层
|
阅读模式
小弟求教下泵工作原理 A4VSO250EO2/30RPZB13K35
小弟求教下
泵
工作原理 A4VSO250EO2/30RPZB13K35
工作原理
相关帖子
.
这是个什么油缸,工作原理
.
Hydraforce的减压溢流阀PRES50-30工作原理
.
AMESim 液压原件工作原理问题
.
可调式液压缓冲器的工作原理
.
A4CSG工作原理分析讨论
.
改为不带预释功能的夜控单向阀,开启压力为10MP,是什么原理
.
ETON伊顿培训教材—比例放大器工作原理
.
负载敏感泵流量阀工作原理
.
派瑞特:高压球阀
.
求助日本Pascal支撑油缸的工作原理
回复
使用道具
举报
提升卡
置顶卡
变色卡
liuxj
liuxj
当前离线
积分
25
注册时间
2015-4-23
最后登录
1970-1-1
IP卡
狗仔卡
打卡等级:偶尔看看
打卡总天数:128
打卡总奖励:865
发表于 2015-12-23 14:04:22
|
显示全部楼层
有句话叫做:看样本去~~
回复
使用道具
举报
xwy@home
xwy@home
当前离线
积分
569
注册时间
2012-9-12
最后登录
1970-1-1
IP卡
狗仔卡
打卡等级:论坛老炮
打卡总天数:1256
打卡总奖励:4603
发表于 2015-12-23 17:05:03
|
显示全部楼层
电比例流量控制,双电磁铁,用模拟电气放大板,有角度反馈环节。
回复
使用道具
举报
ltt2013
ltt2013
当前离线
积分
143
注册时间
2013-12-26
最后登录
1970-1-1
IP卡
狗仔卡
打卡等级:常驻居民
打卡总天数:382
打卡总奖励:1989
发表于 2015-12-25 08:08:21
|
显示全部楼层
四通阀控对称油缸,油缸位移对应泵摆角
回复
使用道具
举报
返回列表
高级模式
B
Color
Image
Link
Quote
Code
Smilies
您需要登录后才可以回帖
登录
|
立即注册
本版积分规则
发表回复
回帖后跳转到最后一页
浏览过的版块
资料下载
液压技术
插装阀
供求信息
快速回复
返回顶部
返回列表